拥有专利,对小学、初中、高中、大学生带来各种升学加分好处!
发布时间:2018年07月10日 信息来源:本站原创 浏览点击:

此前,教育部印发《关于做好2018年普通高校招生工作的通知》,对今年普通高校招生工作进行全面部署。要求各地各校深入贯彻落实党的十九大精神,全面贯彻党的教育方针,全面落实《国务院关于深化考试招生制度改革的实施意见》,发展素质教育,促进教育公平,科学选拔人才,确保高校考试招生公平公正和规范有序。



《通知》明确了2018年普通高校招生工作的六项重点任务。

一、是全力保障高考工作安全平稳。加强高考工作的组织领导,强化部门协作,集中开展考试环境综合治理专项行动。加强试卷流转环节全过程监管,确保试题试卷绝对安全。


二、是积极稳妥推进高校考试招生改革。精心组织、平稳实施好改革试点,落实好改革完善措施。积极推进实施高中学业水平考试和综合素质评价等专项改革。进一步推进减少录取批次改革和高职分类招考。


三、是进一步促进城乡区域入学机会公平。继续实施“国家支援中西部地区招生协作计划”,继续实施重点高校招收农村和贫困地区学生专项计划,进一步落实和完善随迁子女在流入地参加高考政策,依法依规加强对“高考移民”的综合治理。


四、是进一步严格规范招生工作管理。严格遵守“30个不得”招生工作禁令,认真落实招生信息十公开要求,严格特殊类型招生管理。加大招生违规处理力度,对各类型招生中弄虚作假的考生,除取消其相应类型招生资格外,同时取消其当年高考报名、考试和录取资格。


五、是进一步强化高校考试招生信息安全。增强安全意识,健全保障体系,完善管理制度,加强安全检查,消除安全隐患,确保招生信息安全。


六、是深入开展招生宣传服务工作。加大考生诚信教育,加强招生宣传和综合保障,为残疾人平等参加高考提供合理便利。坚持正确导向,规范志愿指导和新闻报道。


根据《国务院关于深化考试招生制度改革的实施意见》和《教育部 国家民委 公安部 国家体育总局 中国科学技术协会关于进一步减少和规范高考加分项目和分值的意见》相关规定,全面取消体育特长生、中学生学科奥林匹克竞赛、科技类竞赛、省级优秀学生、思想政治品德有突出事迹等全国性高考加分项目。


拥有专利,可为学生带来各种升学和加分好处:

1

教育部规定:

参加自主招生

高中生拥有发明专利或实用新型专利,就可以参加985、211等名牌大学、重点大学的自主招生,相当于降20分甚至更多的分数进重点大学。


免试保送

而拥有发明专利或实用新型专利的高中生参加全国青少年科技创新大赛或明天小小科学家奖励活动获得一、二等奖者,可以免试保送进名牌大学。所以高中学生的专利证书用处最大,相当于可以加很多的分。


轻松换专业

而且拥有专利证书的考生进了大学之后可以换好专业,即选择不热门的专业进好大学,被录取后向大学提出转专业申请,转到热门的专业读,因为你有专利证书,你就有这个特权。

2

拥有发明专利成果的初中生,在中考升学中,有的地方可以直接加分,有的地方作为科技特长生直接被重点高中录取,有的地方就有资格参加重点高中的自主招生而降分上重点高中。

3

拥有发明专利的小学生,在小学升初中的关键环节,可以破格被重点初中、民办初中、外国语初中录取,这是一项含金量很高的特权。

4

让中小学生参加科技夏令营、科技创新活动,更有利于培养孩子的创新思维能力,让孩子更自信、更有思想、更有发现问题解决问题的能力,将来工作中会更有价值更被提拔重用、更有成就。



大学生拥有专利证书:考研、升学、就业一片坦途


1

在校学生加分

中国矿业大学《素质测评》第143页第(二)项第2条中关于获得国家专利的,属于发明专利的一项加15分;属于实用新型专利的一项加11分;属于外观设计专利的一项加9分。如属于多人合作的成果,参照学院竞赛加分说明中的第二款处理。

徐州师范大学《毕业生教育管理规定》第五章附则第六条创新和实践能力获得国家专利每项加8—15分,合作者视贡献加3—5分。


2

升学考研加分

中国矿业大学【2009】68号文件第三项的第3条中关于特长生面试硕士研究生基本条件,有专利证书可获硕士研究生免试机会。


3

应聘求职加分

面对竞争日益激烈的社会,手持专利证书将会为你的应聘求职带来莫大的好处。


4

具体表现

1、对于小学生:拥有专利(尤其是发明专利),在小学升初中环节,可被重点初中、民办初中、外国语初中破格录取。当然,小学生太小,很多专利是在家长/老师的指导下完成,且多数为实用新型专利。招生学校会根据专利质量和关联性进行甄别,筛选出真正的科技小达人。


2、对于初中生:拥有发明专利,在中考升学中,可能被直接加分,也可能作为科技特长生直接被重点高中录取,在有些地方,专利发明者也可参加重点高中的自主招生。


3、对于高中生:拥有发明专利,可参加大学的自主招生,降分进重点大学,进入大学后可能有优先换专业的机会。


4、对于大学生:拥有发明专利,不仅可作为在校生的创新学分,也可为之后找工作或考研增加优势,有些高校明文规定:获得专利的学生在保研或考研时可享受5-10分的加分录取政策。除此之外,拥有专利的学生申请国家奖学金和助学金及创新基金也有优势。


5、对于出国留学群体:拥有发明专利,尤其是欧美专利,容易受到海外名校的青睐,技术移民时,部分国家对高质量的国内外授权发明专利也可加分。




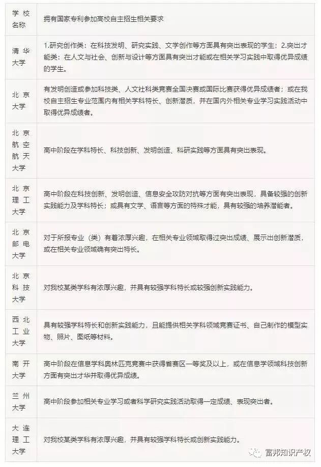
最近几年,自主招生火热,小编发现全国90所自主招生高校的招生政策大多都有关于专利、论文或竞赛获奖的要求,下表1为部分高校的招生要求(考生均须提供相关证明材料):


东莞市富邦知识产权服务有限公司 版权所有 © Copyright 2017 粤ICP备17139090号 技术支持:东莞网站建设